廊坊中德健康科技学校

廊坊中德健康科技学校成立于2010年,是经廊坊市教育主管部门批准提供高中学段学习计划的全日制全寄宿制的中等职业学校。学校办学实力扎实,育人成效突出,深受教育主管部门和业界认可,荣获固安县“民办教育先进单位”、新浪教育盛典“年度综合实力师资团队”等称号。春华秋实,硕果累累,学校成立至今,已累计为各大高校及社会输送毕业生近千名。

学校坐落于廊坊市固安县南工业园区,占地面积40278平方米,建筑面积24160平方米,现有在校学生近千人,教职工百余人,开设中医护理、中医康复技术、电子商务、数字媒体技术应用、软件与信息服务、幼儿保育、绘画、运动训练等8个专业。学校师资力量雄厚,拥有硕士及以上高学历教师或双师型教师20余人。学校以产教融合为核心,建立了完善的实训、实习体系。校内实训设施精良,建有4个计算机综合实训室与3个中医实训室;校外依托河北神元堂中医院、williamhill鑫育幼儿园等单位,建立了20多个实习实训基地,实现教学与行业需求精准衔接。学校生活设施完善,配备标准户外运动场、室内训练馆,以及专门的篮球场、排球场和乒乓球活动室等;提供8人间学生宿舍,每间配置独立冷暖空调、专属卫生间,可保障24小时洗浴供应。

学校坚持“正德强能,大学圆梦”的办学理念;践行“养正立人,达德成才”的校训精神;秉承“对学生负责,让人生出彩”的服务宗旨,为每名学生配备“生涯规划导师”,通过“成长护航计划”,精准进行升学规划和职业规划指导,让每名学生明晰成长路径,拥有人生出彩的机会。学校致力于打造“家门口的优质学校",坚持升学就业并重,突出升学,学生可通过高职单招升学考试、对口高考和普通高考升入理想大学。学生亦可“一专多能”多证毕业,同时学校与廊坊卫生职业学院、北华航天工业学院、北京民政职业大学等高校深度合作,架设就业与升学相衔接的“立交桥”,拓宽学生发展通道。

【专业实训教室】


【干净整洁的学生宿舍】


【学生餐厅】


学生会与社团简介
我校学生会是服务和组织同学开展日常学生纪律检查及重大活动的学生工作团体,也是联系广大同学的桥梁和纽带。学生会下设:纪检部、生活部、学习部、体育部、文艺宣传部。





学校社团能彰显学校特色,蕴含校园文化,张扬学生个性,促进学生全面发展。我校全面落实素质教育,优化完善“华一嘉禾”课程体系,开齐开足国家课程、地方课程,开设学科类、活动类选修课,建立社团,满足学生个性发展和特长发展需要。
丰富的校园生活
学校以“养正立人、达德成才”为根本目标,结合学生年龄特点与成长需求,分层分类开展德育活动,形成了“课堂主阵地、活动载体、实践延伸”的德育工作体系,有效提升了学生的道德素养与综合品质。
一、开展主题教育月活动,聚焦理想信念、家国情怀、法治安全等核心主题,开展系列专题活动(活动涵盖:升旗仪式、国旗下讲话;法制安全教育;红歌赛等)。


二、深化实践体验活动,注重将德育融入实践,让学生在体验中感悟责任与担当(活动涵盖:志愿者进社区活动、外出研学活动等)。


三、丰富校园社团活动,激发学生兴趣潜能,促进个性发展(活动涵盖:篮球比赛、校园广播站、学校礼仪队、国旗班训练等)。


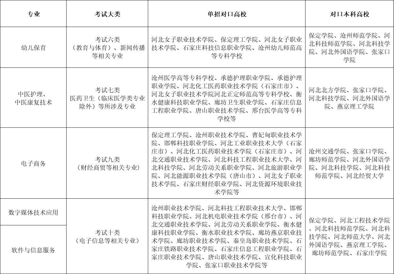
专业设置

资助政策
执行国家和河北省中等职业学校资助政策。资助对象为中等职业学校全日制学历教育正式学籍一、二年级在校涉农专业学生和非涉农专业家庭经济困难学生。平均资助标准每生每年2000元。
高分政策补贴
一、中考成绩优秀的学生可按报名顺序享受学费优惠政策,同时配备专属导师,实行优师一对一培养,具体政策以学校公布为准。
二、健康类专业:(中医护理、中医康复技术)第二年第一学期学费直接减免。
三、就业补贴政策:对于建档立卡、低保、残疾、孤儿学生第三年实习可享受人力资源社会保障局2000元资助政策。

报考条件
1. 招收范围:针对全国各省,地均有招生指标,初中毕业生,男女生均可报名。
2. 年龄要求:14-16周岁之间的初中学生,年龄较小可以提供相关证明,如初中毕业证。
3. 健康状况:学生需要身体健康,无传染病,无不良嗜好,无明显疤痕和纹身,身体各项指标通过正规体检均可入学。
4. 专业要求:报考艺术体育类专业,需参加本校面试或者集团旗下学校组织的艺体考试测试。
5. 其他要求:学生需要遵守中华人民共和国宪法和法律,具备良好的道德品质和学习习惯。


京公网安备11010502032727